清华新闻网12月15日电 在退役电池回收行业中,正极材料的回收价值极高。传统的处理方式(例如火法、湿法)通常不对正极材料进行分类,而以混合形式回收,资源利用效率低且利润有限。相较之下,直接回收(修复)方法可以显著提升经济价值,具有工艺流程短、二次能源消耗和污染低、经济效益高的优点,但需要事先获取电池的正极材料信息。这些信息涉及制造商、用户、科研机构等敏感数据,难以获取和集中利用。此外,电池制造标准多样性、历史运行条件差异和多方(回收合作者)协作时的数据隐私问题加剧了退役电池分类的难度,制约了回收效率的提升和回收产业的规模化发展。
近日,清华大学深圳国际研究生院张璇、周光敏团队建立了基于联邦学习的退役电池快速分类模型,无需历史运行数据,仅用少量现场测试信息即可实现退役电池正极材料的精确分类。
团队收集了来自7个制造商、包含5种正极材料、具有不同历史使用情况(如来自实验室测试、电动汽车运行等)的130个退役电池的数据(图1),仅利用回收现场测试的一次循环充放电数据,通过数据清洗和噪声处理(保留了人为和正极质异性引起的噪声),形成了适用于特征工程的标准化参数曲线。特征工程重点关注退役电池在最后一个周期的充放电信息,从电压-容量和dQ/dV曲线中提取了30个特征,用于指导电池分类。

图1.特征工程结果
研究人员采用联邦学习框架进行退役电池正极材料分类(图2):首先使用各参与方(回收合作者)的本地数据、以并行方式训练本地随机森林模型,再通过Wasserstein-Distance投票(WDV)策略将参与方本地模型聚合成全局模型。联邦学习有效利用了来自多方的本地大规模电池数据,且数据无需在参与方之间共享,充分保护了多方协作时的数据隐私。

图2. 基于联邦学习的电池回收分类框架
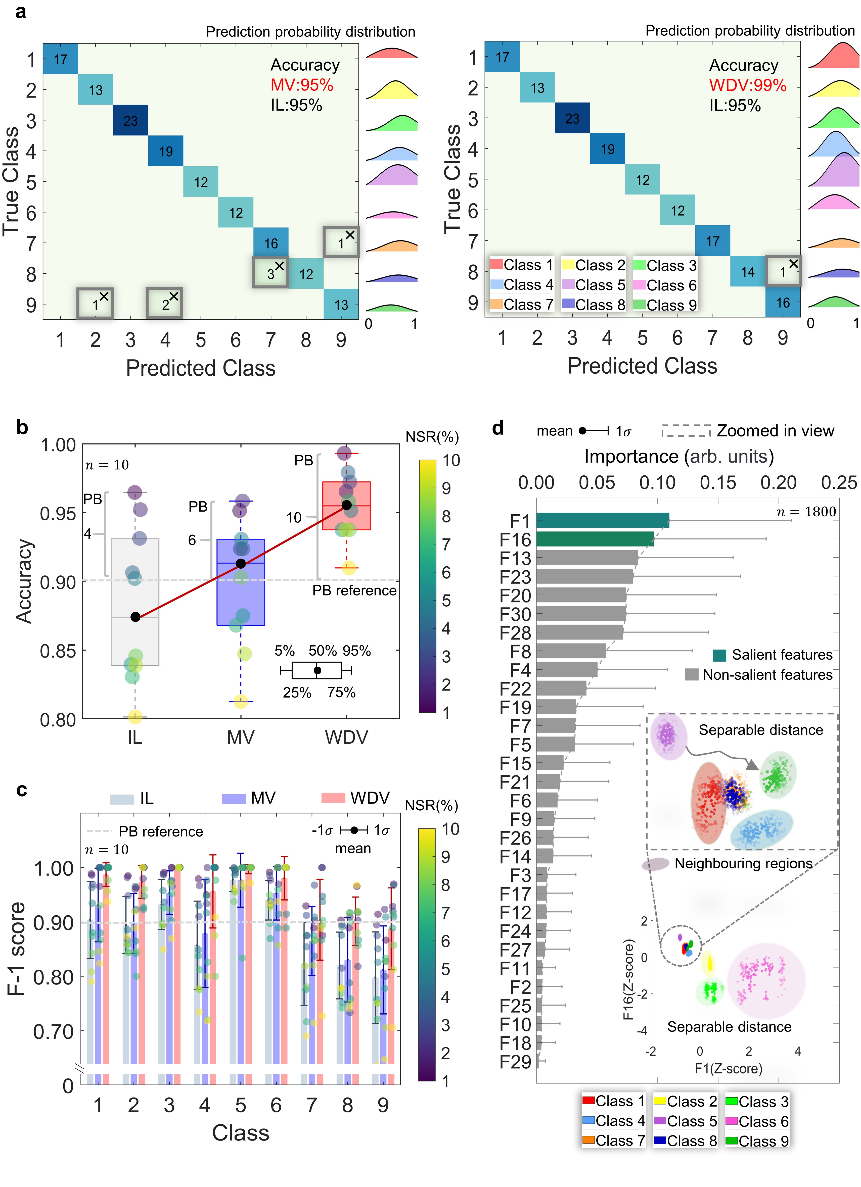
同时,团队考虑了同质性(图3)和质异性(图4)退役场景,在两种场景下均实现了高精度分类。其中,采用WDV策略的联邦学习方法相较于其它方法分类精度高、隐私预算(PB)高,在实现高精度分类的同时,极大降低了数据泄露风险。

图3.同质性退役电池分类结果

图4. 质异性退役电池分类结果
团队还基于不同LFP/NMC比例的电池数据,对三种机器学习分类方法(采用多数投票MV、Wasserstein-Distance投票WDV的联邦学习方法和非联邦学习方法)和三种电池回收方法(火法、湿法和直接回收方法)进行了经济性评估(图5)。研究发现,基于联邦学习的电池分类能高效协同回收合作者,保障大规模分布式的电池数据隐私,并实现退役电池的盈利性直接回收。

图5.退役电池回收的经济性评估
相关研究成果以“通过联邦机器学习实现隐私保护的退役电池协同分类和盈利性直接回收”(Collaborative and privacy-preserving retired battery sorting for profitable direct recycling via federated machine learning)为题发表在《自然·通讯》(Nature Communications)上。
清华大学深圳国际研究生院2022级博士研究生陶晟宇为论文第一作者,2022级博士研究生刘海舟和2023级博士研究生孙崇博为论文共同第一作者,2023级博士研究生季昊铖为论文第二作者。清华大学深圳国际研究生院副教授张璇、周光敏和清华大学、太原理工大学教授孙宏斌为共同通讯作者。合作者包括复旦大学信息科学与工程学院智慧能源控制与仿真实验室教授孙耀杰、副研究员王瑜,2022级博士研究生付诗意和腾讯人工智能实验室专家研究员荣钰等。该研究得到了深圳市科技创新委员会、山西省能源互联网研究院、清华大学深圳国际研究生院、深圳市鹏瑞基金会等科研经费支持。
论文链接:
https://doi.org/10.1038/s41467-023-43883-y
供稿:深圳国际研究生院
编辑:李华山
审核:周襄楠