清华新闻网3月13日电 周围神经瘤是世界性的医学难题,通常导致持续性机械性异常疼痛,目前临床仍缺乏理想治疗方案。神经套管技术在残端神经瘤的治疗中展现出一定潜力,但由于无法持续有效抑制神经残端的病理性血管再生,神经瘤复发问题依然突出。因此,亟须开发更加精准高效的干预策略。
近日,北京清华长庚医院骨科与运动医学中心副主任潘勇卫团队和清华大学材料学院王秀梅研究员团队合作提出在空间约束神经端帽内持续靶向拮抗血管内皮生长因子受体2(vascular endothelial growth factor receptor 2, VEGFR2),以此阻断病理性血管再生、预防神经瘤形成的新策略(图1)。研究团队利用3D打印技术,将具有生物功能的GelMAMAVP微球以定向有序阵列的形式分布于空间约束神经套管内,以协调结构力学与靶向抑制血管的双信号,为创伤后痛性神经瘤的治疗提供了新的思路。

图1.结合微流控及生物3D打印技术制造GelMAMAVPMPs,通过靶向拮抗VEGFR2持续调控残端神经微环境改善疼痛
该研究建立在团队前期研究基础之上。此前,双方团队已经开发出空间约束神经套管,并揭示其通过介导YAP力学信号通路调控神经生长及炎症微环境的作用机制。在此基础上,研究团队进一步引入局部抑制血管再生的靶向信号,显著改善周围神经疼痛超敏模型的异常性疼痛行为,包括机械痛、冷痛、热痛及步态异常等(图2)。

图2.GelMAMAVPMPs可显著抑制机械异常痛模型中的疼痛行为
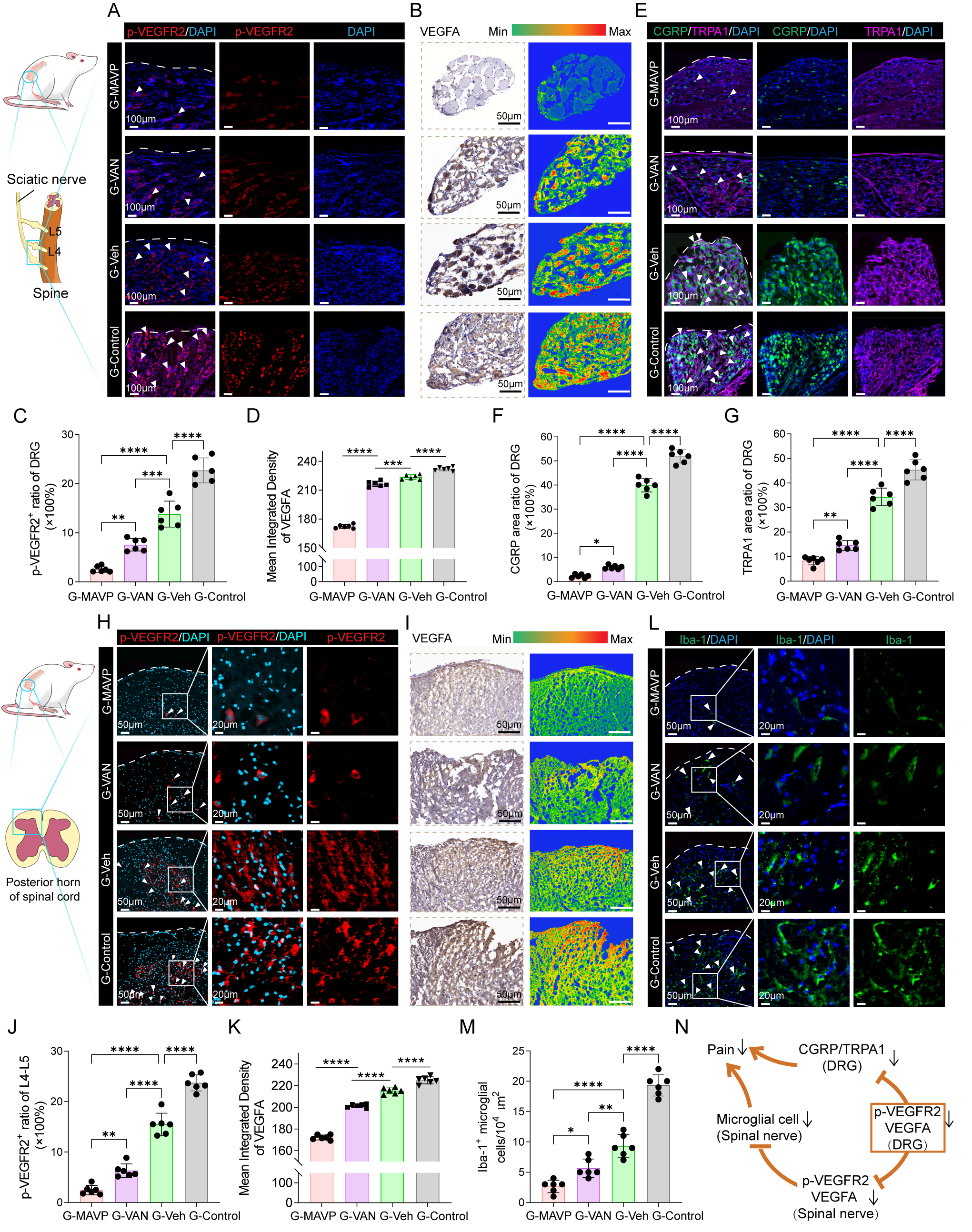
机制研究显示,在大鼠残端痛性神经瘤模型中,靶向拮抗VEGFR2进一步减缓轴突生长,抑制血管内皮细胞活性氧的释放,减少瘢痕组织增生,并间接地减少背根神经节(DRG)中疼痛相关蛋白(CGRP/TRPA1)的表达,抑制脊髓后角小胶质细胞的激活,从而显著减轻疼痛信号在中枢神经系统的传导(图3)。这一策略通过精准调控残端神经微环境,不仅为创伤性痛性神经瘤的治疗开辟了全新的靶向路径,更为解析周围神经损伤后慢性疼痛的机制奠定了重要基础,展现出重要的临床转化潜力。

图3.搭载GelMAMAVPMPs的空间约束神经套管可有效抑制神经瘤模型中的中枢疼痛信号
研究成果以“基于靶向拮抗VEGFR2的空间约束神经套管促进周围神经重塑微环境并减轻机械性异常痛”(Targeting VEGFR2 inhibition within a spatially-confined conduit promotes nerve self-resolution and alleviates mechanical allodynia)为题,于3月4日在线发表于《生物活性材料》(Bioactive Materials)。
潘勇卫和王秀梅为论文通讯作者,清华大学“水木学者”罗小斌、清华大学材料学院2023级硕士生长安俊达(Toshitatsu Nagayasu)、清华大学临床医学院(北京清华长庚医院)2025级博士生张予浩为论文共同第一作者。
研究得到北京市科技项目、国家重点研发计划、国家自然科学基金、北京市自然科学基金等的资助。
论文链接:
https://www.sciencedirect.com/science/article/pii/S2452199X26001398
供稿:北京清华长庚医院
编辑:李华山
审核:郭玲