清华新闻网10月18日电 近日,教育部公布了首届全国教材建设奖评选结果。根据《国家教材委员会关于开展首届全国教材建设奖评选工作的通知》(国教材〔2020〕4号)要求,经院系申报、学校组织专家评审推荐、北京市评审推荐、教育部评审委员会评审、评选工作领导小组审定、国家教材委员会批准,清华计算机科学与技术系、清华大学出版社有限公司被授予“全国教材建设先进集体”,马克思主义学院、高校思想政治理论课思想道德修养与法律基础国家教材重点研究基地主任吴潜涛教授被授予“全国教材建设先进个人”,清华教师主编的《计量经济学(第五版)》等5种教材被授予“全国优秀教材一等奖”,《物权法(第四版)》等13种教材被授予“全国优秀教材二等奖”。另有清华教师参与的其他多部教材获奖(清华大学非第一编者单位或获奖教材署名为集体编者)。
获奖名单如下(优秀教材仅列出清华为第一编者单位项目,按网站公布顺序):
全国教材建设先进集体2个(全国共99个)
全国教材建设先进个人1名(全国共200名)

全国优秀教材一等奖5项(全国共200项,其中高等教育类80项)
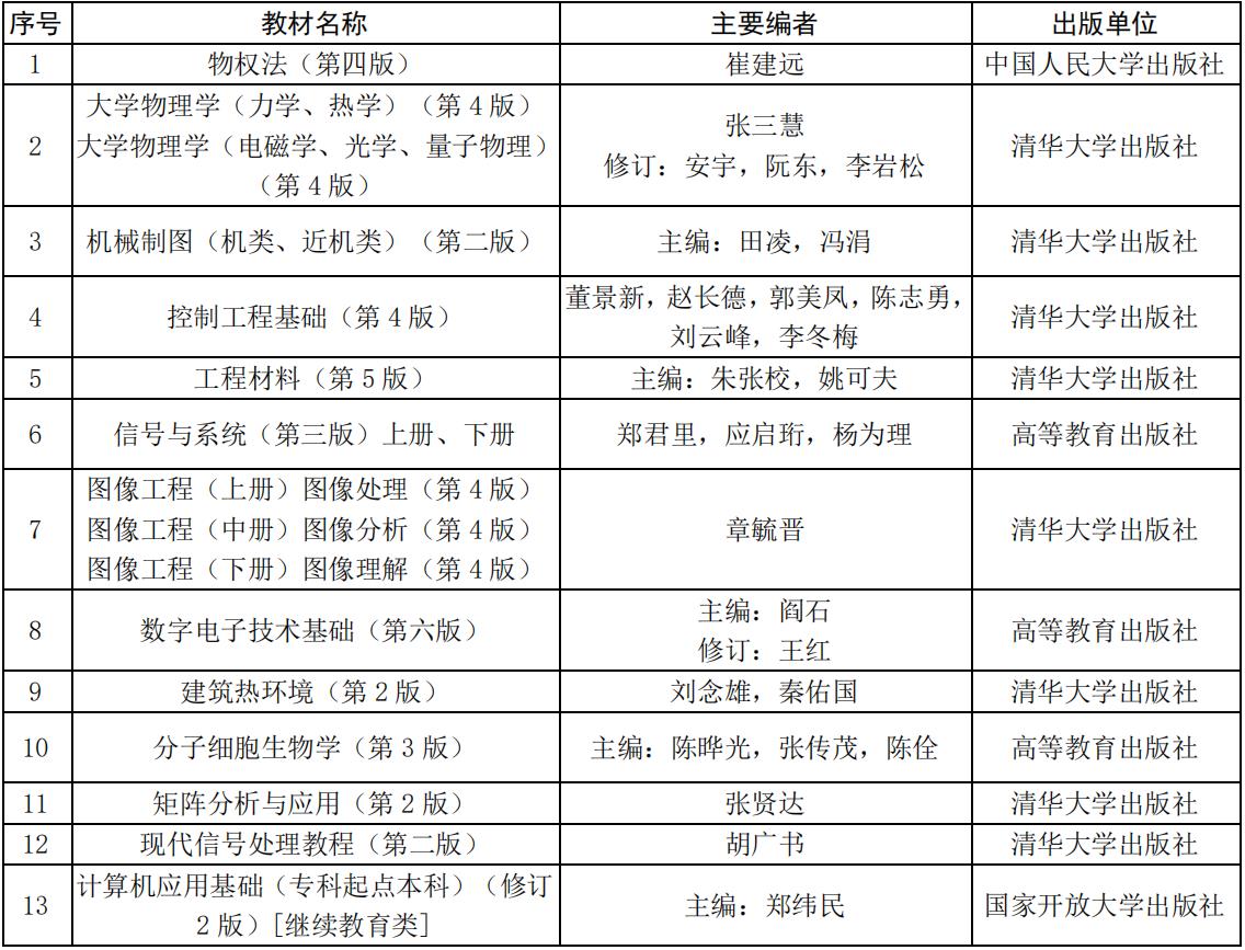
全国优秀教材二等奖高等教育类12项、继续教育类1项
(全国共789项,其中高等教育类315项)

为深入贯彻习近平新时代中国特色社会主义思想和习近平总书记关于教材建设的重要指示批示精神,落实党中央、国务院关于实施教材建设国家奖励制度的决策部署,国家教材委员会组织开展了首届全国教材建设奖评选工作。
全国教材建设奖是教材领域的最高奖,是检阅、展示教材建设服务党和国家人才培养成果,增强教材工作者荣誉感、责任感,推动构建中国特色、世界水平教材体系的一项重大制度。
供稿:教务处
编辑:李华山
审核:吕婷