03
2025.04航院陈常青课题组提出一种连续骨架增强的虚拟触觉技术
近日,清华大学航天航空学院陈常青课题组提出了连续骨架增强(Continuity reinforcement skeleton,CRS)的虚拟触觉技术:在不增加触觉设备驱动器密度的前提下,在触觉设备驱动器表面设计一层插值结构来提升压力改变时表面形状的连续性和一致性,从而增强...
03
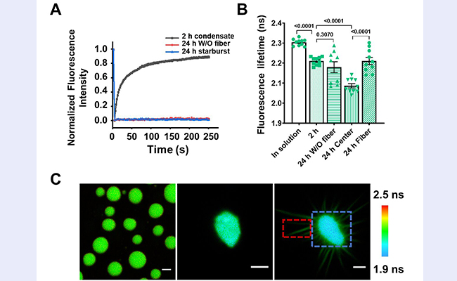
2025.04生命学院陈春来课题组建立一种基于荧光蛋白荧光寿命的检测方法
3月31日,清华大学生命学院陈春来课题组在《物理化学快报》发表题为“利用荧光蛋白的荧光寿命探究FUS凝聚体的形成及液-固相变”的研究论文,成功建立了一种基于荧光蛋白荧光寿命的检测方法,实现了对FUS凝聚体从液态转变为固态过程中内部流动性的实时动态...
03
2025.04材料学院董岩皓课题组合作报道锆酸钡陶瓷烧结进展
清华大学材料学院董岩皓助理教授与合作者美国新墨西哥州立大学罗红梅教授、美国麻省理工学院李巨教授和美国爱达荷国家实验室丁冬研究员提出了基于高活性支撑层烧结应力辅助的多层共烧技术,通过支撑层、过渡层和质子膜中氧化镍第二相和铈掺杂浓度的一体化...
02
2025.04基础医学院程功团队合作发布猴痘mRNA疫苗与高效中和抗体两项研究成果
近日,清华大学基础医学院程功教授团队与合作者同期发表两篇研究性论文,分别聚焦于抗猴痘病毒新型mRNA研制及针对猴痘病毒关键抗原的双靶向中和抗体研发。其中,抗猴痘病毒新型mRNA疫苗提出“体液免疫+细胞免疫”协同激活机制,有望大幅提升猴痘疫苗保护力...
01
2025.04生命学院孙前文实验室揭示一类独立于转录激活与转录沉默的全新染色质状态
3月31日,清华大学生命学院孙前文实验室在《自然·植物》(Nature Plants)发表了题为“H3K36甲基化标记的转录阻抗状态参与维持植物发育(H3K36 methylation stamps transcription resistive to preserve development in plants)”的研究论文,该研究发现...
31
2025.03清华大学-同方知网数字人文联合研究中心揭牌
3月29日,清华大学与同方知网数字科技有限公司共建“清华大学-同方知网数字人文联合研究中心”揭牌仪式在蒙民伟人文楼举行。清华大学党委常委、副校长彭刚,中国核工业集团有限公司董事会秘书潘建明,同方股份有限公司总裁、党委副书记李成富,同方知网党...
28
2025.03精仪系团队合作实现采集率1.79GHz的绝对距离测量
清华大学精密仪器系与中山大学电子与信息工程学院合作,于3月25日在《自然·通讯》发表了题为“基于铌酸锂电光频梳的1.79GHz刷新率绝对距离测量系统”的研究论文,从方法与器件两个维度实现了技术突破,提出基于重频可调的集成铌酸锂电光频率梳的调重频光梳...
28
2025.03清华研究团队深度参与在大型强子对撞机底夸克实验中首次发现重子CP破坏现象
当地时间3月24日晚,欧洲核子研究中心(CERN)在第59届国际电弱相互作用和统一理论会议上宣布,大型强子对撞机底夸克实验(LHCb)合作组首次在重子衰变中观测到电荷共轭-宇称联合变换对称性破坏(简称“CP破坏”)现象。这一结果有助于我们进一步认知宇宙...
最新动态